Hideaway Report Member Journey

The Hideaway Report is a subscription-based editorial brand that provides reliable, candid reviews of the world's most distinctive hotels, exceptional dining experiences and unique local adventures.

Background & Goals

The Hideaway Report is a subscription-based editorial brand that provides reliable, candid reviews of the world's most distinctive hotels, exceptional dining experiences and unique local adventures.


The Challenge

Implement a new CRM, drive lead acquisition and conversion, build a new user experience, increase brand advocacy.

User Personas

The user personas below are a semi-fictional representation of the Hideaway Report's ideal members based on market research and real data about existing members.

These personas include demographics, behavior patterns, and motivations based on phone interviews with new digital members (2019) and InfoGroup Data Analysis of 2018 New Members (2018).

Profile of Laura Able, a married late baby boomer woman with shoulder-length brown hair, smiling outdoors in a circular portrait. The profile includes her interests in luxury cars, beauty, fashion, and wellness; behaviors like golf, beach club membership, fine dining, art, symphony, opera; and her needs for unique travel recommendations. She is a doctor with a bachelor's in chemistry and earns over $400K. Her favorite travel interests are research and browsing travel sites, especially for leisure and culture, and her travel profile highlights preferences for family, outdoor activities, and traditional arts within wellness and food & wine categories.
Profile of Steve Oak with a photo of him playing golf, interests in golf, tennis, hunting, college football, and details about his personal life and travel preferences.
A digital profile summary for Diane Lily with her photo. The profile includes her photo in a circle, name, a quote about traveling, interests, behaviors, needs, travel resources, and a travel profile bar graph showing preferences in family, romantic, arts & culture, wellness, food & wine, outdoor, traditional, and non-traditional activities.

Existing Lead-Capture User Flows

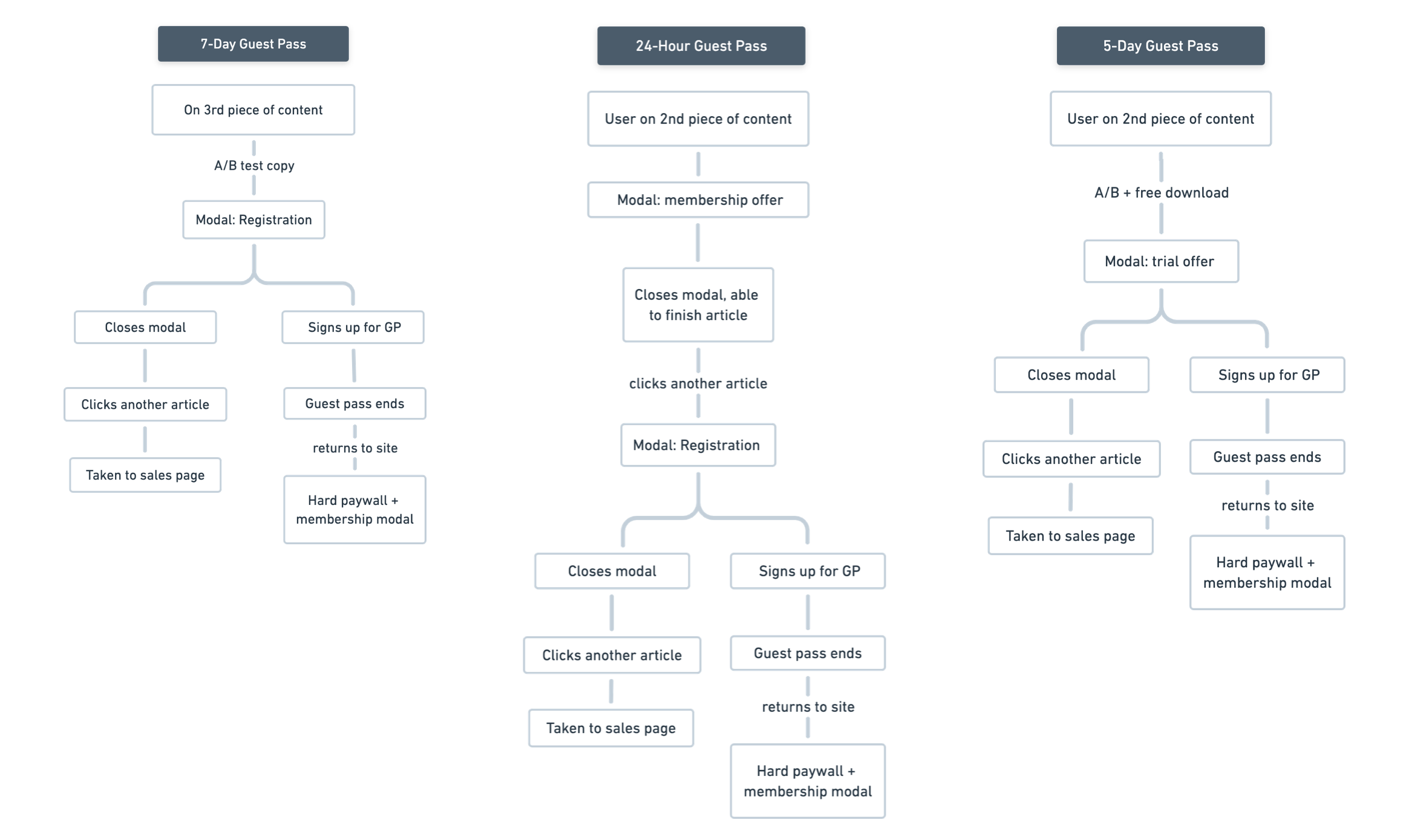
Previously, the lead capture method was a hybrid of both a metered paywall and trial memberships. New site visitors could view between one and three pieces of content before being prompted to sign up for a Guest Pass (trial).

Improved Lead-Capture User Flows

Taking research from both current users and industry lead capture methods, I restructured the lead capture flow. The first iteration of this new flow was a split test: 50% of traffic could sign up for a trial without entering payment details, the other 50% would have to provide their credit card details in order to access the site.

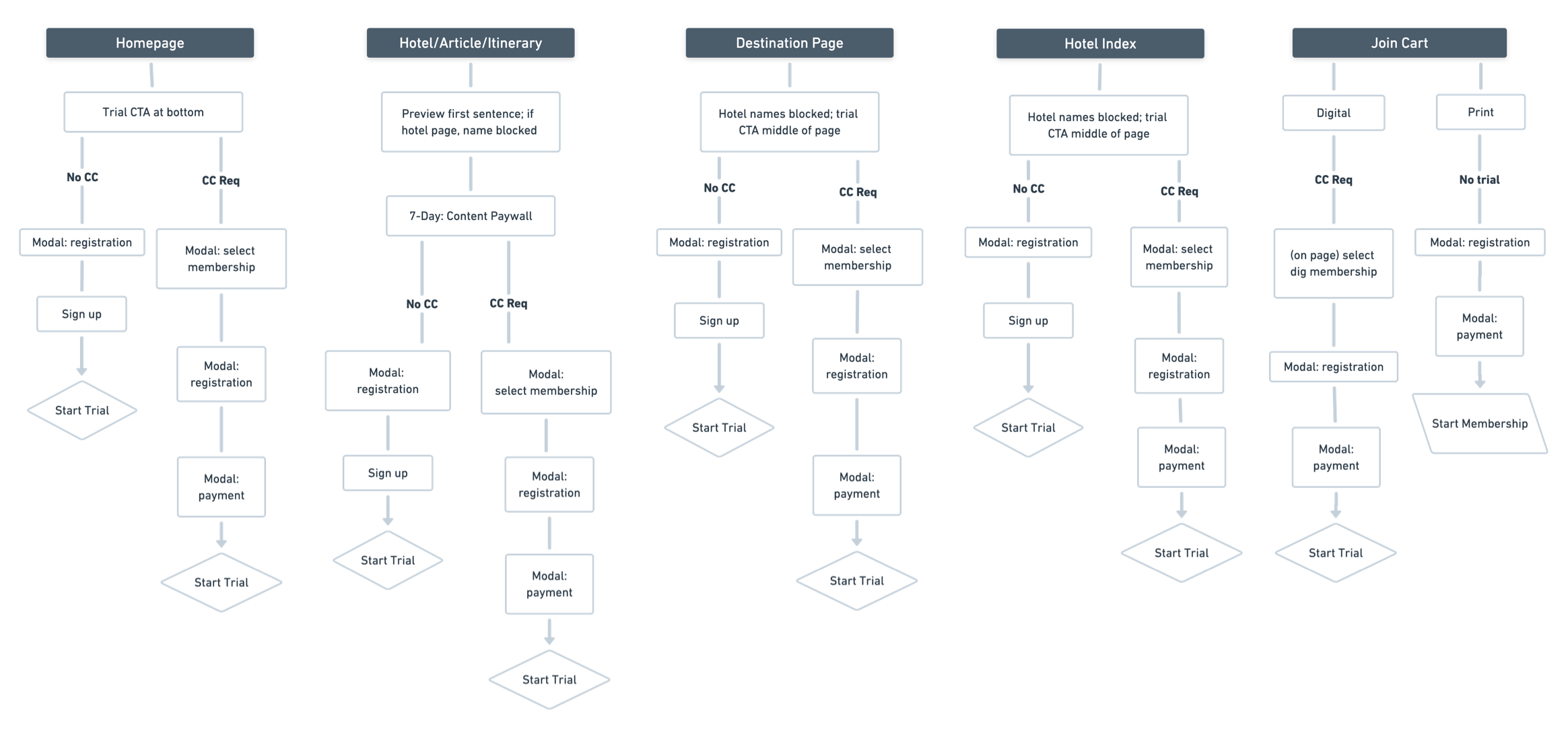
Content Paywall

Instead of using modals that disrupt user experience, I opted for inline ads. The user is able to preview a few lines of text and then must sign up for a trial to see the full article. Along with the article fade, we also hid all hotel names and added trial CTAs site-wide.

Lead Nurturing

During the trial period, users receive 3 emails over the course of 7 days. The emails provide them with the most engaging travel content focusing on where to stay, where to eat and tips on making the most of every vacation.

According to Constant Contact, the travel industry's open rate is 13% and click rate is 6%.

Two overlapping travel report pages displaying images and text about travel destinations, accommodations, and shopping in Marrakech, with scenic and cultural imagery.
Bar graph comparing open rate, click rate, and CTR with respective percentages.

Results

The split test ran for 60 days and the credit card required trial was determined to be the most effective for lead to member conversion. For users who signed up for a trial and didn't convert to membership, a hard paywall is in place prompting membership purchase.

Membership Renewal Flow

In combination with email and print efforts created by the Senior Membership Manager, I created on-site experiences for paying members whose membership is ending within 6 months + those whose membership has lapsed.

Traditionally, the Hideaway Report did not offer an auto-renew option for members. Once that functionality was implemented, I created inline ads with slight animation to promote this new payment option.

For users who are closer to their expire date, I created ads prompting subscription upgrades along with standard renewal.

Flowchart comparing digital, print, and discovery options with steps for auto-renew, renewal, and winback, including time frames from 0 to 6 months post-expiration

Expired Member Flow

If a member does not renew their membership, they experience a hard paywall site-wide and have a unique page on which they can rejoin.